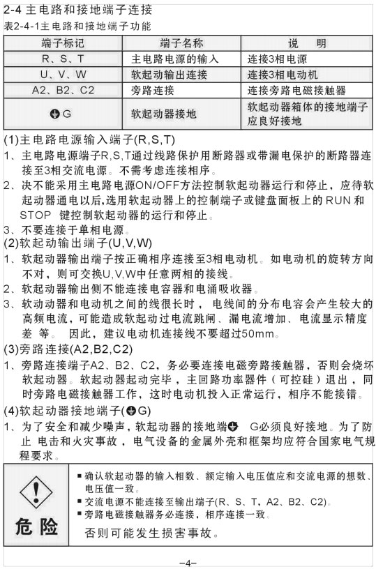
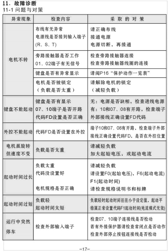
YCR1-200KW、YCR1-250KW軟啟動器使用手冊
本文篇幅為《YCR1系列電機軟起動器使用說明書》,主要介紹YCR1-200KW、YCR1-250KW軟啟動器的使用方法以及常見故障解。
資料下載:
2、YCR1軟啟動器說明書(由于說明書PDF文檔比較大,請您聯系我們索要,如需報價請點擊“YCR1軟啟動器報價”提交。);
詳細使用手冊:

























本文篇幅為《YCR1系列電機軟起動器使用說明書》,主要介紹YCR1-200KW、YCR1-250KW軟啟動器的使用方法以及常見故障解。
資料下載:
2、YCR1軟啟動器說明書(由于說明書PDF文檔比較大,請您聯系我們索要,如需報價請點擊“YCR1軟啟動器報價”提交。);
詳細使用手冊:
























